English
中文
首页
关于我们
本会简介
领导介绍
主任寄语
主要职责
市州贸促会
机构设置
内设机构
附设机构
动态新闻
贸促新闻
通知公告
媒体报道
视频资讯
市州贸促
对外合作
多双边机制
对外交往
友好商协会
贸易投资
投资湖北
海外市场
贸易商机
营商环境
海外投资
商事法律
商事法律
贸促大讲堂
调解及仲裁
文件及表格下载
风险预警
国际商事证明
ATA单证册
政策法规
原产地证
领事认证
法律咨询及顾问
贸促会展
会展政策
世博会
链博会
行业动态
国内会展
国外会展
国际商会
企业风采
研究报告
商会活动
海外分会
会员服务
商会章程
商会简介
EN
Home
关于我们
本会简介
领导介绍
主任寄语
主要职责
市州贸促会
机构设置
内设机构
办公室
人事教育部
会务信息部
对外联络部
国际展览部
法律事务部
附设机构
湖北省贸促会对外交流促进中心
中国贸促会湖北调解中心
中国贸促会自贸协定(湖北)服务中心
中国贸促会(湖北)经贸摩擦预警中心
中国-法国商务理事会湖北联络办公室
中国国际经济贸易仲裁委员会湖北分会
中国-智利商务理事会湖北联络办公室
动态新闻
贸促新闻
通知公告
媒体报道
视频资讯
市州贸促
对外合作
多双边机制
对外交往
友好商协会
贸易投资
投资湖北
海外市场
贸易商机
营商环境
海外投资
商事法律
商事法律
贸促大讲堂
调解及仲裁
文件及表格下载
风险预警
国际商事证明
ATA单证册
政策法规
原产地证
领事认证
法律咨询及顾问
贸促会展
会展政策
世博会
链博会
行业动态
国内会展
国外会展
国际商会
企业风采
研究报告
商会活动
海外分会
会员服务
商会章程
商会简介
商事法律
首页
/
商事法律
/
政策法规
政策法规
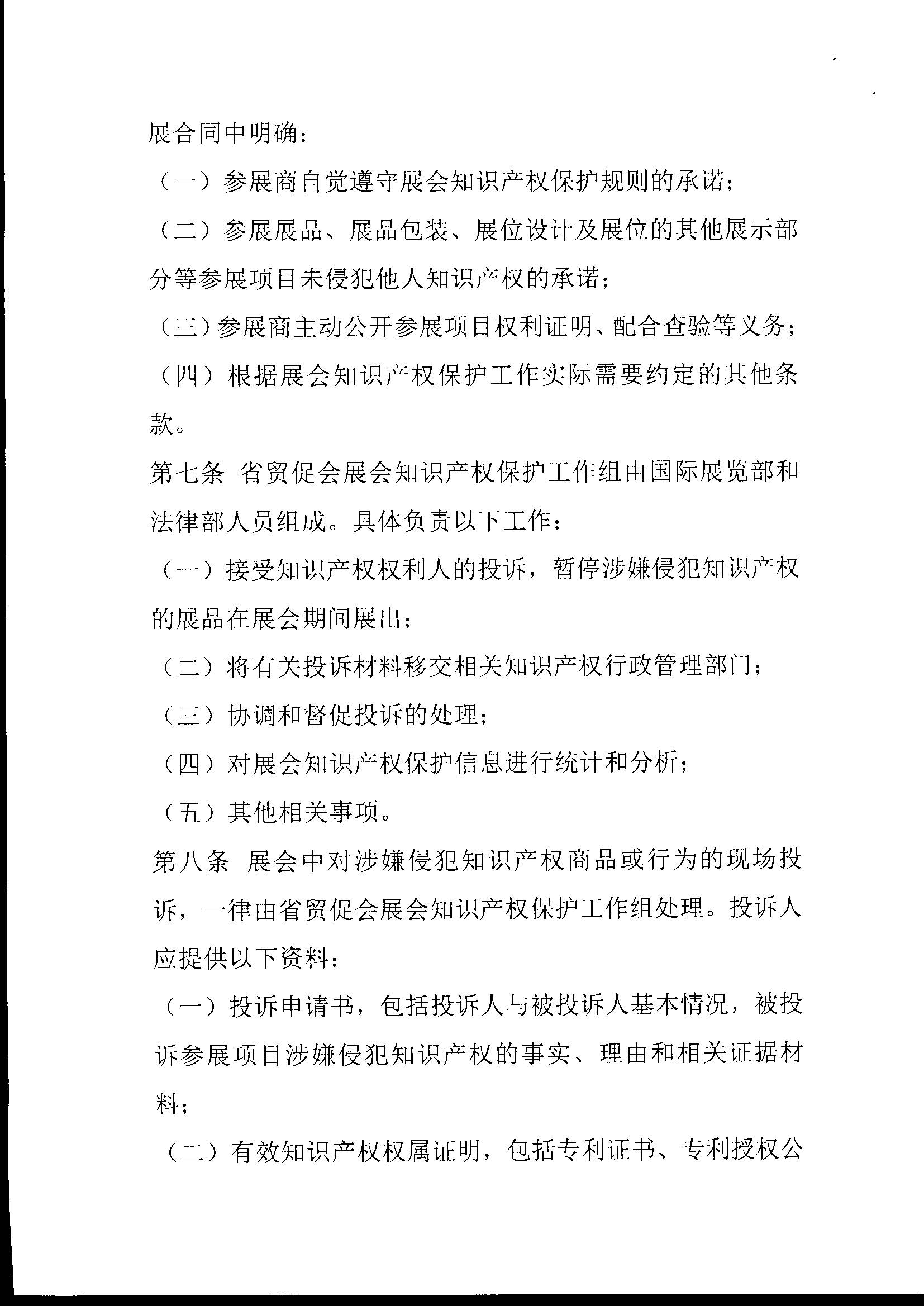
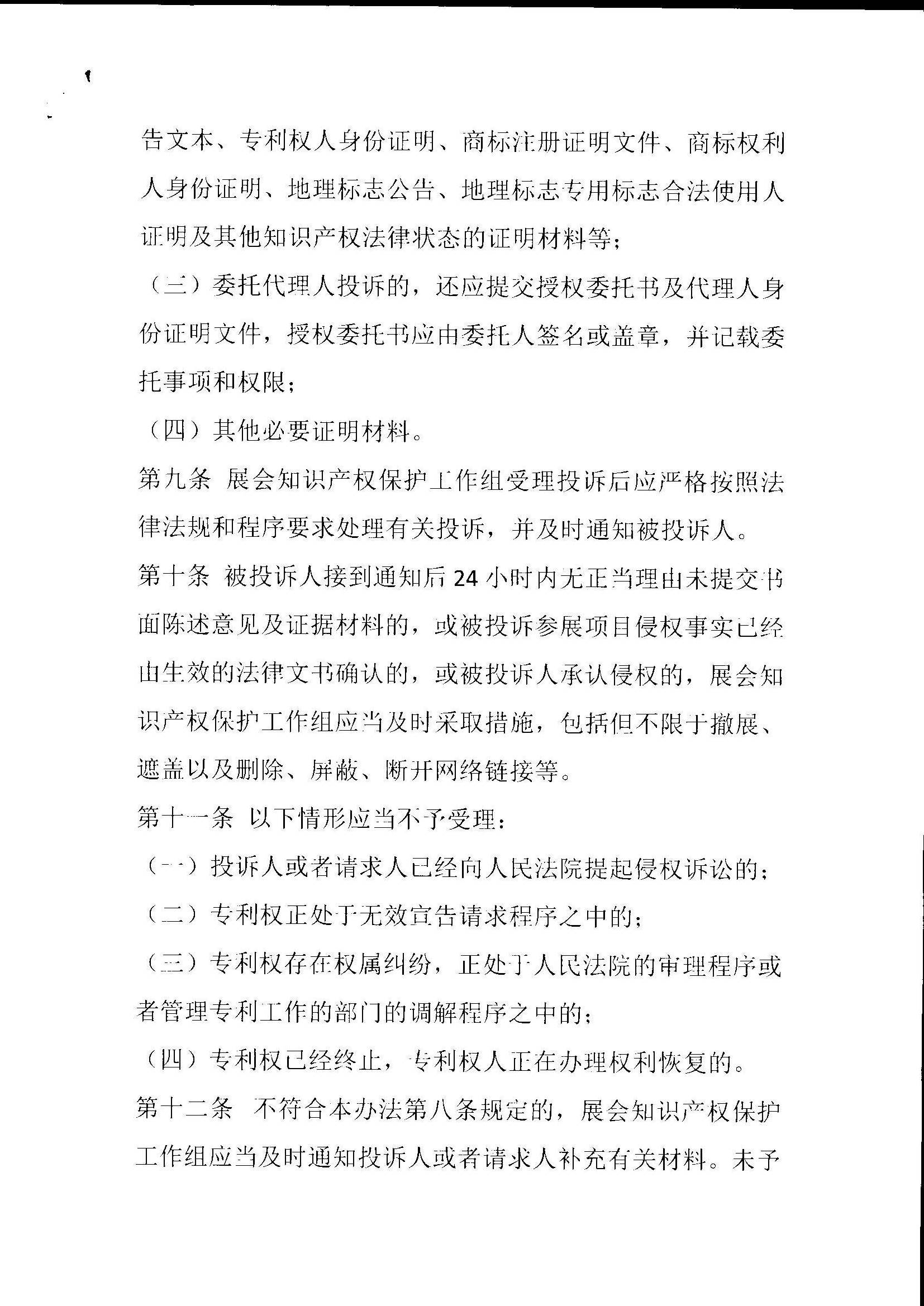
湖北省贸促会展会知识产权保护管理办法
发布时间:2022-09-23
发布者:管理员
返回列表
上一篇
下一篇